雷克萨斯新RX配置曝光!升级12.3英寸仪表 10月生产
阅读 2024-10-24
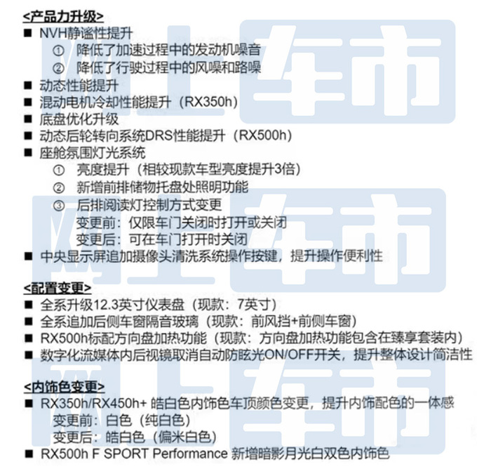
上市两年的雷克萨斯5代RX也要迎来年度改款,在RX上市300汽油系列的同时,官方悄悄把整个车系都升级了一下,10月之后再生产的车型为2025款。从曝光的资料来看,雷克萨斯新RX全系升级12.3英寸全液晶仪表盘(现款7英寸)、中控台出风口下方加入氛围灯、内饰氛围灯亮度提升,降低了发动机噪音,隔音有所改进。
仅示意









雷克萨斯2025款RX优化座舱氛围灯光系统,新增前排储物托盘处照明功能,整体亮度较现款车型提升3倍。后排阅读灯控制可在车门打开时关闭,数字化流媒体内后视镜取消自动防眩光开关,中央显示屏加入摄像头清洗系统操作按键,提升操作便利性。全系增加后侧车窗隔音玻璃,顶配车型RX500h F标配方向盘加热功能。

新款12.3英寸
现款7英寸

雷克萨斯2025款RX将提供2.0T纯油、2.5L油混、2.5L插混以及2.4T油混4种动力,全系底盘优化升级,2.5L油混车型RX350h混动电机冷却性能提升,综合性能更强。2.4T油混车型RX500h动态后转向系统DRS性能提升,掉头转弯半径更小。